yFiles uses the concept of a bidirectional cursor to iterate over the elements of a container or sequence. A cursor is an object that points to a current element which can be accessed. The cursor location can be moved to the first or last location and can be moved one step to the previous or next location. Additionally a method is provided to check whether or not the cursor points to a valid location or is "out of range". Hence a forward and backward iteration over all accessible elements can be performed.
Additionally a cursor provides the number of elements that it can access.
An element cannot be removed from an underlying container by a mere cursor reference. The underlying container itself must always be accessibe to remove an element from it. Therefore a cursor can be considered as a read-only view of an underlying container. See Iteration and Element Removal for more details.
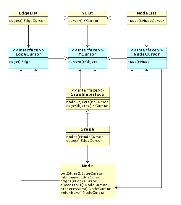
The YCursor interface and it's typed sub-interfaces NodeCursor and EdgeCursor are provided to iterate over objects, nodes and edges in a uniform fashion.

Depicted below are the most prominent yFiles classes that provide cursors to iterate over object, node or edge sequences. These classes are YList, NodeList, EdgeList, GraphInterface, Graph and Node.

In the examples below list always denotes an object
of type
YList and graph an object of type
Graph.
for( YCursor c = list.cursor(); c.ok(); c.next() )
{
Object obj = c.current();
}
for( NodeCursor nc = graph.nodes(); nc.ok(); nc.next() )
{
Node n = nc.node();
}
for( EdgeCursor ec = graph.edges(); ec.ok(); ec.next() )
{
Edge e = ec.edge();
}
YCursor c = list.cursor();
for( c.toLast(); c.ok(); c.prev() )
{
Object obj = c.current();
}
The YCursor interface does not provide a method to remove an element from an underlying container. Elements must be removed from the container directly. How to remove an element does therefore depend on the interface of the underlying container.
A Cursor does not change state
if an element currently pointed at by the cursor gets removed
from the underlying container. That means that immediatelly
after the element was removed from a container the cursor still
points to the same, now removed, element. The cursor methods
next() and prev() still have the same effect as if
the element was in the container. But once a cursor was
moved away from a removed element location, there is no way to
return to that location afterwards. Hence, a call sequence of
the kind cursor.next();cursor.prev() does not
necessarily leave the cursor at an unchanged location.
for( YCursor c = list.cursor(); c.ok(); c.next() )
{
if( isUnwanted( c.current() ) )
{
list.removeAt( c );
}
}
for( NodeCursor c = graph.nodes(); nc.ok(); nc.next() )
{
if( isUnwanted( nc.node() ) )
{
graph.removeNode( nc.node() );
}
}
Copyright yWorks GmbH, 2001-2002. All rights reserved